ONAIRランプ(S)  
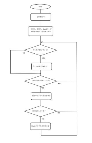
動作仕様に基づきソフトのフローチャートと回路の作成しました。
フォローチャートはここ。
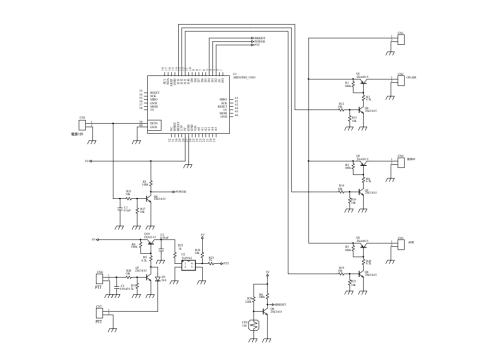
回路を作成しました。マイコンボード以外の部分はユニバーサル基板で実験回路を作成しました。
回路図中にはユニバーサル基板の接続部分は表示しておりません。
回路の全体です。
回路図はここ。
回路構成は、PNP形トランジスタによるスイッチング回路、CDSによる明るさの検出回路、PTTの入力回路になります。
ユニバーサル基板を作成しました。

基板とAruduinouno3とランプ3個を接続して動作させてみました。

CDSを指など覆って暗くすると減光します。
ランプの減光は、マイコンにてソフトを工夫してダイナミック点灯(ランプの点灯と消灯の比率を調整)で実現しました。
Arudinoのソフトはこちら
点灯させている時間を積算してダイナミック点灯しました。
Back Top Page